Who We Are – Mission, Vision, Values
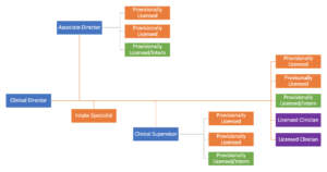
Organizational Structure for Clinical Teams
Username or Email Address
Password
Remember Me